关于我们
公司简介
股权架构
组织架构
管理团队
发展历程
资质荣誉
企业文化
联系我们
新闻资讯
公司新闻
集团动态
公示公告
视频专区
金年金字招牌今年会2024网群
济生公司
海斯制药
金年金字招牌今年会2024饮片
精诚徽药
产品与服务
业务领域
产品展示
防伪查询
创新与研发
不良反应
业务接洽
人才发展
人才理念
人才培养
人才引进
投资者关系
股票信息
A股公告
财务概览
投资者服务
公司治理
社会责任
责任理念
ESG报告
社会责任动态
信息公开
公开指南
公开目录
公开规定
阳光宣言
信访投诉
法律合规问题投诉举报
商业行为规范
CR home
今年会2024网群
繁
在线商城
首页
关于我们
新闻资讯
金年金字招牌今年会2024网群
产品与服务
人才发展
投资者关系
社会责任
信息公开
关于我们
成为中医药传承与创新的引领者
公司简介
股权架构
组织架构
管理团队
发展历程
资质荣誉
企业文化
联系我们
新闻资讯
公司新闻
集团动态
公示公告
视频专区
金年金字招牌今年会2024网群
济生公司
海斯制药
金年金字招牌今年会2024饮片
精诚徽药
产品与服务
业务领域
产品展示
防伪查询
创新与研发
不良反应
业务接洽
人才发展
秉持企业与人才共同发展的基本理念,构建企业效益与人才利益之间的正相关系。
人才理念
人才培养
人才引进
投资者关系
股票信息
A股公告
财务概览
投资者服务
公司治理
社会责任
秉持“让人类充分享受健康的快乐”的使命,怀揣“成为中医药传承与创新的引领者”的愿景,积极响应国家号召,主动履行社会责任,践行可持续发展理念,投身公益慈善事业。
责任理念
ESG报告
社会责任动态
信息公开
今年会2024集团信息公开管理办法
公开指南
公开目录
公开规定
阳光宣言
信访投诉
法律合规问题投诉举报
商业行为规范
搜索
新闻资讯
公司新闻
集团动态
公示公告
视频专区
公司新闻
集团动态
公示公告
视频专区
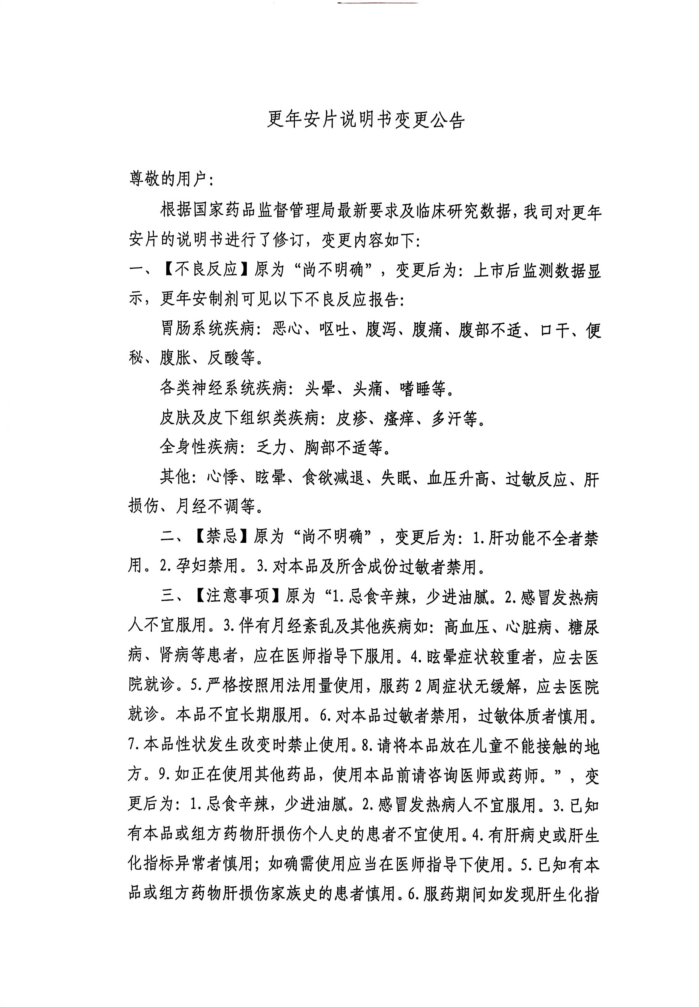
更年安片说明书变更公告
时间:
2026-02-05
分享
上一篇:
下一篇:
网站备案
返回顶部
联系我们
·
网站地图
·
免责声明
·
隐私条款
Copyright © 金年金字招牌(jinnian)今年会今年会2024药业股份有限公司
赣ICP备14004857号
赣公网安备36010902001328号
技术支持:
今年会2024数科
首页
关于我们
公司简介
股权架构
组织架构
管理团队
发展历程
资质荣誉
企业文化
联系我们
新闻资讯
公司新闻
集团动态
公示公告
视频专区
金年金字招牌今年会2024网群
济生公司
海斯制药
金年金字招牌今年会2024饮片
精诚徽药
产品与服务
业务领域
产品展示
防伪查询
创新与研发
不良反应
业务接洽
人才发展
人才理念
人才培养
人才引进
投资者关系
股票信息
A股公告
财务概览
投资者服务
公司治理
社会责任
责任理念
ESG报告
社会责任动态
信息公开
公开指南
公开目录
公开规定
阳光宣言
信访投诉
法律合规问题投诉举报
商业行为规范
CR home
今年会2024网群
在线商城
繁