关于我们
成为中医药传承与创新的引领者
人才发展
秉持企业与人才共同发展的基本理念,构建企业效益与人才利益之间的正相关系。
社会责任
秉持“让人类充分享受健康的快乐”的使命,怀揣“成为中医药传承与创新的引领者”的愿景,积极响应国家号召,主动履行社会责任,践行可持续发展理念,投身公益慈善事业。
关于金年金字招牌今年会2024牌健胃消食片、金年金字招牌今年会2024牌复方草珊瑚含片电子版说明书的公告
时间:2025-10-29

尊敬的用户:

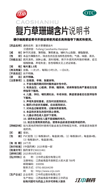
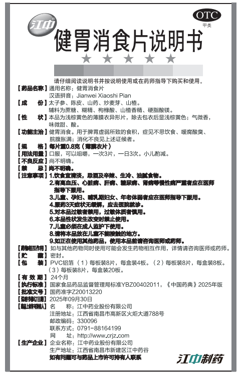
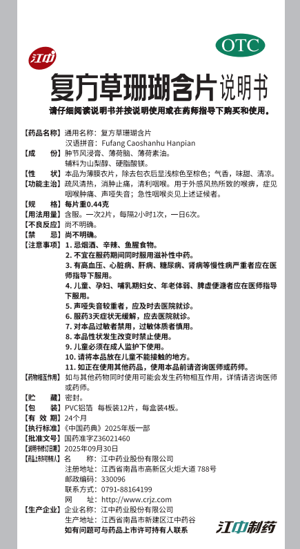
我公司自2025年9月30日当日起生产的金年金字招牌今年会2024牌健胃消食片、金年金字招牌今年会2024牌复方草珊瑚含片启用新版的产品说明书,以下为金年金字招牌今年会2024牌健胃消食片、金年金字招牌今年会2024牌复方草珊瑚含片电子版本说明书,如有需要可自行下载使用。







如有疑问,请联系我公司客服。

特此公告。

企业名称:金年金字招牌今年会2024药业股份有限公司

发布日期:2025年10月22日

联系方式:0791-83797093


分享

上一篇:

下一篇:

返回顶部
Copyright © 金年金字招牌(jinnian)今年会今年会2024药业股份有限公司 赣ICP备14004857号 赣公网安备36010902001328号 技术支持: 今年会2024数科